江苏省苏州市吴江区太湖新城芦荡路2666号苏州市第九人民医院
0512-82881332
出诊安排
预约挂号
患者服务中心
网站首页
医院概况
医院介绍
历史沿革
组织机构
医院荣誉
党建工作
党建新闻
组织建设
意识形态
党风廉政
党务公开
院务公开
院务公开
政策法规
收费标准
临床医疗
专家介绍
重点专科
科室介绍
医疗技术
护理园地
护理园地
天使风采
人事科教
科研团队
导师风采
科教动态
科研诚信
学术活动
健康教育
优秀人才
人才政策
医院文化
医院院徽
医院院训
文化活动
员工随笔
《院报》
《回眸》
抗击肺炎
战“疫”行动
战地日记
战“疫”故事
公告公示
采购信息
招聘信息
停诊信息
GCP
下载专区
视频
形象宣传
《健康吴江》
科普视频
{栏目名称}
{栏目名称}
Copyright © 苏州市第九人民医院.
All Rights Reserved.
出诊安排
预约挂号
患者服务中心
就诊指南
就医流程
出诊安排
医院交通
院内分布
志愿者服务
分享该文章
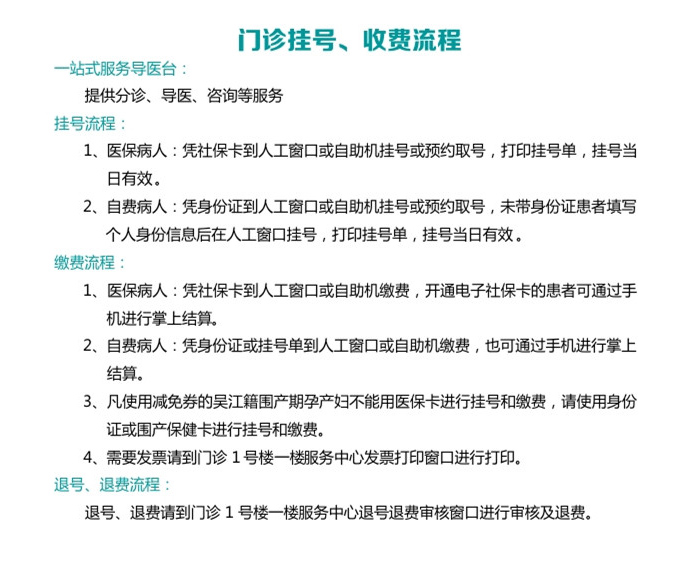
门诊挂号、收费流程
2019-06-10
91
获取本页二维码
分享
分享至微博
分享至QQ
分享至QQ空间
分享至豆瓣
手机扫描二维码
将本文章分享给好友